根据《济南市2025年高中阶段学校招生工作意见》的文件精神,为确保公开、公平、公正地做好2025年艺体特长生招生工作,结合我校实际情况,现将艺体特长生招生简章公布如下:
一、报名条件
(一)初中综合素质评价总评等级、生物、地理学科学业水平考试成绩均须达到D级(含)以上等级,信息科技、综合实验操作、艺术(含音乐、美术等)、综合实践活动(含劳动)均须达到“合格”且有体育或艺术特长的济南市(不含莱芜区、钢城区)应届初中毕业生。
(二)报名资格要求
1.美术:男女不限,无色盲、色弱,具有一定美术专业基础(提供近期素描或速写、色彩作品照片一张)。
2.田径:男女不限,有发展潜力的优秀学生。初中阶段在教育或体育主管部门举办的比赛中获得市级以上单项比赛前三名(提供有效证书)或成绩达到国家二级运动员及以上标准,或有发展潜力的优秀学生。
3.声乐:男女不限,唱法不限。有一定专业基础(提供有效证明材料或初中阶段参加市级及以上教育主管部门或艺术主管部门主办比赛的获奖证书,考生的比赛项目和测试项目一致或演出现场照片、节目单及其他能证明本人专业能力的材料)。
4.器乐:男女不限,乐器不限。一定专业基础(提供有效证明材料或初中阶段在市级及以上教育主管部门或艺术主管部门主办比赛的获奖证书,考生的比赛项目和测试项目一致),且具有独奏、合奏能力和演出经验(提供演出现场照片或节目单等证明材料)。
5.舞蹈:男女不限。一定专业基础(提供有效证明材料或初中阶段在市级及以上教育主管部门或艺术主管部门主办比赛的获奖证书,考生的比赛项目和测试项目一致),且具有一定演出经验(提供演出现场照片或节目单等证明材料)。
6.游泳:男女不限,思想品德优秀,身体素质出色,具备游泳项目的基本技能和参赛经历。
7.篮球:限男生,男生身高175cm以上。初中阶段在教育或体育主管部门举办的全国比赛中获得前八名、省市级比赛中获得前六名、区县级比赛获得前三名(提供有效证书),或有发展潜力的优秀学生。
二、报名和审核时间
(一)网上报名和审核时间6月16日和17日08:30—17:00。符合报名条件的考生需登录“济南市高中阶段学校招生录取平台”报名。艺术、体育项目报考学校均须选择“济南德雅高级中学”。报名时可通过平台上传个人专业发展证明材料,学校将对材料进行审核。
学校将根据报名材料对考生报名信息进行审核,如果考生在网上提供的材料信息达不到我校特长生招生的相关专业要求,或者提交材料信息经审核有不实成分,则不能通过审核,审核未通过的考生不能参加我校的艺体特长生测试,报名后请及时登录平台查看审核结果。审核合格的考生登录“济南市高中阶段学校招生录取平台”打印专业测试准考证。具体打印时间及操作流程以济南市招考院的报考指南为准。
(二)我校为非推荐生试点校,考生可选报两所志愿学校,其中推荐生试点学校一所,非推荐生试点学校一所,每位考生只能限报1个专业。
三、测试时间及地点
(一)田径专业统一测试时间:6 月 21 日(周六)
美术专业统一测试时间:6 月 22 日(周日)
田径、美术专业根据济南市教育局要求到指定地点参加测试。详见准考证。
(二)报考我校其他专业测试考生须携带身份证、艺体特长生测试准考证于2025年6月25日7:30到我校门口集合,排队等候入场。8点正式考试,开考30分钟后禁止迟到考生入场,迟到考生责任自负,不予补考。专业测试只允许考生本人进校。
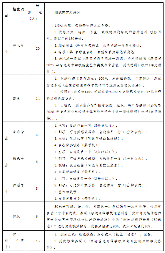
四、招生项目、招生计划及测试内容

五、测试结果公示
(一)专业测试合格人数按不超过特长生招生计划数的1.5倍确定。如出现同类别排名最后成绩并列情况者,同时发放专业测试合格证书。
(二)测试结束后次日将艺体特长生专业测试合格名单经市中招办审核通过后公示3天,公示无异议后,向测试合格的考生发放《2025年济南市普通高中学校招收体育艺术特长生专业测试合格通知书》,同时将合格考生名单上传至“济南市高中阶段学校招生录取平台”。
六、志愿填报及录取
(一)志愿填报:取得测试合格通知书的艺体特长生须按照《济南市2025年高中阶段学校招生工作方案》的相关要求,在全市第二次填报志愿时将我校填报为平行志愿中的第一志愿学校,否则视为自动放弃艺体特长生资格。
(二)录取要求:取得专业测试合格通知书,其初中学业水平考试录取资格分数线不低于全市普通高中志愿填报指导线下100分(含),综合素质评价总评等级、生物、地理、道德与法治、历史学科学业水平考试成绩均须达到D级(含)以上等级,信息科技、综合实验操作、艺术(含音乐、美术等)、综合实践活动(含劳动)均须达到“合格”。我校在专业测试合格的人员中,严格按照考生成绩和录取人数从高分到低分择优录取。
七、注意事项
(一)考生须携带身份证、准考证。
(二)参加测试的考生请携带好专业测试项目及内容备注中提示的所需物品参加测试。
(三)严禁携带手机等通讯设备及带有拍照功能的电子产品进入考场,违者视为作弊,取消专业测试资格。
(四)参加田径测试考生不得穿着体现考生信息(学校名称、
个人名字等)、有明显标志及装饰的服装。
(五)参加测试的考生做好个人防护,考生本人需确保身体健康且适合参加艺体项目的测试,参加体育测试的考生须具有运动意外伤害保险。
八、联系方式
学校地址:济南市历城区雪山片区将山北路东首
咨询电话:0531- 58107888 58107999
监督电话:0531-58286007
九、特别声明
在考生达不到学校专业测试要求的情况下,学校将减少或放弃特长生招生计划数,产生的剩余特长生计划一并纳入统招生计划。
济南德雅高级中学
2025年5月

济南市2025年普通高中招收艺术体育特长生艺术类美术专业统一测试说明.docx

济南市2025年普通高中学校招收艺体特长生体育类田径专业统一测试说明.docx